欢迎光临
我们一直在努力

抖音汽车快和其他105个应用程序被通知非法收集和使用个人信息-亿软阁软件圈

来源:中国新闻网

中新网5月21日电据国家互联网信息办公室网站消息,近日,针对人民群众反映强烈的app非法访问、超范围收集、过度索取等侵犯个人信息现象,国家互联网信息办公室依据法律和有关规定,组织开展了短视频、浏览器、求职招聘等公众广泛使用的部分常见类型app个人信息收集使用情况测试。情况如下:

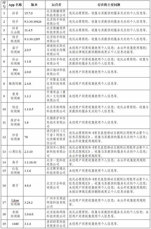
一、短视频应用

抖音汽车快和其他105个应用程序被通知非法收集和使用个人信息

二、浏览器App情况

抖音汽车快和其他105个应用程序被通知非法收集和使用个人信息

三.求职招聘App

抖音汽车快和其他105个应用程序被通知非法收集和使用个人信息

四.实用程序

抖音汽车快和其他105个应用程序被通知非法收集和使用个人信息

国家互联网信息办公室要求,相关App运营企业自通报发布之日起15个工作日内完成整改,逾期未完成整改的将依法处理。

<

打赏
这些信息可能会帮助到你: 加盟代理 | 软件问题答疑 | 网站装修推广 | 下单商城

版权声明:本文采用知识共享 署名4.0国际许可协议 [BY-NC-SA] 进行授权
文章名称:《抖音汽车快和其他105个应用程序被通知非法收集和使用个人信息-亿软阁软件圈》
文章链接:https://dk.tkcdk.cn/15797.html
免责声明:本站所有资源和软件均来自于互联网渠道,只整合营销类软件-简单趣味娱乐软件其他危害社会软件客户绕行-免开尊口共同打造健康营销-绿色的微商环境
请遵循相关法律法规合理使用,本站一切资源不代表本站立场如有侵权不妥之处请第一时间联系我们删除,敬请谅解!
投诉侵权邮箱:520lab@2018lab.club 或联系QQ:321679717
分享到: 更多 (0)

亿软阁微营销 更专业 更方便

联系我们联系我们

觉得文章有用就打赏一下文章作者

支付宝扫一扫打赏

微信扫一扫打赏