欢迎光临
我们一直在努力

国家网信办通报:抖音、360浏览器等105款app非法收集使用个人信息-亿软阁软件圈

关于抖音等105款App违法违规收集使用个人信息情况的通报

近日,针对人民群众反映强烈的app侵犯个人信息非法获取、超范围采集、过度主张权利等现象,国家互联网信息办公室根据法律和有关规定,组织对短视频、浏览器、求职招聘等公众广泛使用的部分app的个人信息收集和使用情况进行了测试。现将有关情况通知如下:

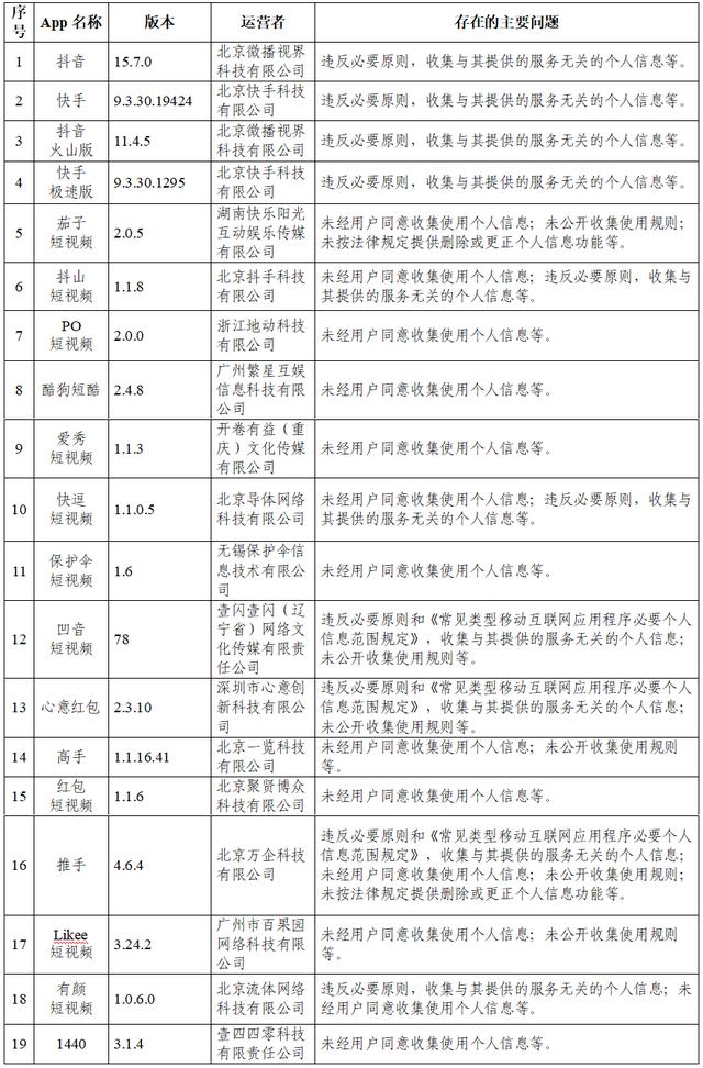
一、短视频类App情况

国家网信办通报:抖音、360浏览器等105款app非法收集使用个人信息

二、浏览器类App情况

国家网信办通报:抖音、360浏览器等105款app非法收集使用个人信息

三、求职招聘类App情况

国家网信办通报:抖音、360浏览器等105款app非法收集使用个人信息

四、实用工具类App情况

国家网信办通报:抖音、360浏览器等105款app非法收集使用个人信息

对于检查中发现的问题,相关App运营企业应自本通知发布之日起15个工作日内完成整改,并将整改报告发送至电子邮箱:Appzhili@cac.gov.cn。逾期未完成整改的,将依法处理。

来源中国网信网:号

<

打赏
这些信息可能会帮助到你: 加盟代理 | 软件问题答疑 | 网站装修推广 | 下单商城

版权声明:本文采用知识共享 署名4.0国际许可协议 [BY-NC-SA] 进行授权
文章名称:《国家网信办通报:抖音、360浏览器等105款app非法收集使用个人信息-亿软阁软件圈》
文章链接:https://dk.tkcdk.cn/15834.html
免责声明:本站所有资源和软件均来自于互联网渠道,只整合营销类软件-简单趣味娱乐软件其他危害社会软件客户绕行-免开尊口共同打造健康营销-绿色的微商环境
请遵循相关法律法规合理使用,本站一切资源不代表本站立场如有侵权不妥之处请第一时间联系我们删除,敬请谅解!
投诉侵权邮箱:520lab@2018lab.club 或联系QQ:321679717
分享到: 更多 (0)

亿软阁微营销 更专业 更方便

联系我们联系我们

觉得文章有用就打赏一下文章作者

支付宝扫一扫打赏

微信扫一扫打赏